A Sociedade Europeia de Oncologia Médica (ESMO) publicou diretrizes de prática clínica com recomendações importantes para a comunicação com pacientes com câncer e cuidadores, destacando as responsabilidades do clínico, da equipe de oncologia e da instituição de saúde.
A comunicação é um componente essencial dos cuidados de saúde. A ameaça existencial do câncer, as necessidades dos pacientes de apoio e informação, assim como a necessidade de tomada de decisão sobre opções de tratamento no contexto de abordagens terapêuticas em rápido desenvolvimento, tudo isso coloca demandas no diálogo entre pacientes e profissionais de saúde.
“A comunicação no tratamento do câncer está associada a resultados médicos e psicossociais para pacientes e clínicos”, sublinha a diretriz. “Consequentemente, tornou-se objeto de treinamento e pesquisa, demonstrando que alguns aspectos podem ser modificados e aprimorados. Esta Diretriz de Prática Clínica (CPG) fornece uma abordagem atualizada para a comunicação com pacientes e cuidadores no tratamento do câncer”, descreve.
O tópico inicial das recomendações enfoca a natureza da orientação para comunicação clínica e considera diferentes perspectivas, entre elas a visão de que a comunicação no tratamento do câncer abrange diversos tópicos, incluindo dar más notícias, transmitir esperança, tomada de decisão compartilhada, comunicação intercultural e comunicação sobre diretivas avançadas, assim como em muitos casos inclui comunicar erros médicos, efeitos colaterais do tratamento e tratamentos complementares e alternativos, entre tantas outras possibilidades.
“É impossível que uma diretriz cubra todos esses tópicos”, reconhece a ESMO. “Portanto, a orientação prática deve ter como alvo questões transversais”, propõe.
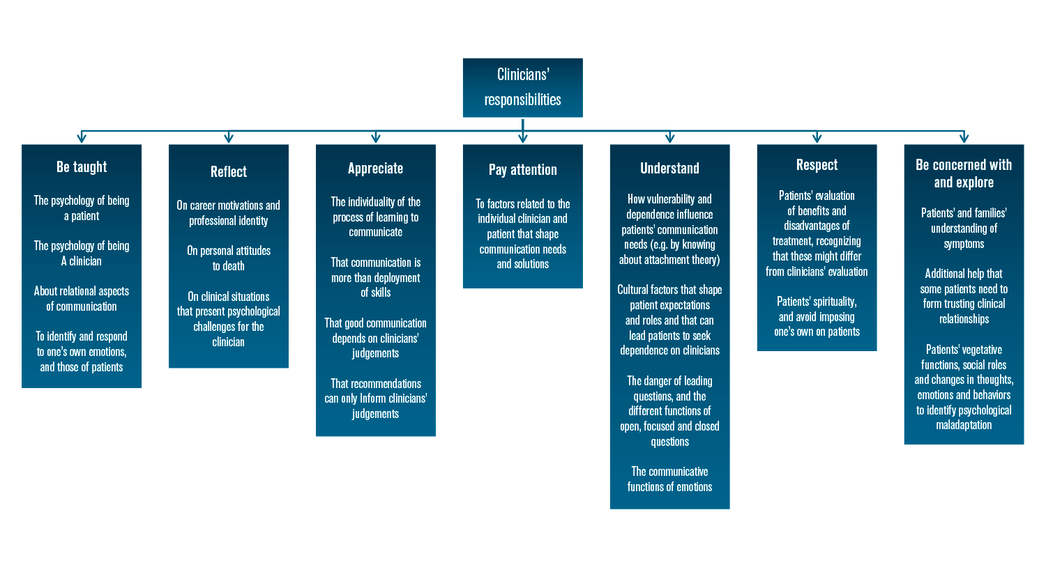
Outro aspecto diz respeito ao treinamento em comunicação, que não pode ser conceituado simplesmente como a prática de habilidades objetivamente reproduzíveis. O significado da comunicação é sempre dependente do contexto. “Por exemplo, uma pergunta aberta para iniciar uma consulta nem sempre é apropriada (por exemplo, se um paciente espera ansiosamente os resultados do marcador tumoral). Da mesma forma, os pacientes nem sempre acolhem respostas empáticas a sua angústia. A qualidade da comunicação, portanto, reside não tanto no desempenho de certas habilidades, mas no julgamento dos clínicos sobre quando e como usá-las”, ilustra a diretriz.
Na mesma linha, embora ilustre "habilidades essenciais de comunicação" e "habilidades específicas de comunicação" para situações como discutir objetivos de tratamento e prognóstico, opções de tratamento ou cuidados de fim de vida, a publicação também aponta as limitações de estratégias padronizadas.
Outra orientação valiosa lembra que a vulnerabilidade do paciente molda o contexto para a comunicação clínica em oncologia. É nesse sentido que a teoria do apego fornece uma estrutura teórica útil e explica por que os clínicos podem ter uma tarefa desafiadora para garantir que as decisões clínicas respeitem os valores e preferências dos próprios pacientes, porque a necessidade dos pacientes de confiar nos clínicos significa que muitos não fazem perguntas e não buscam informações ou envolvimento nas decisões de tratamento.
A íntegra das recomendações está disponível em acesso aberto.
Fonte: adaptado de j.esmoop.2024.103496
Referência:
Open Access Published: June 18, 2024 DOI: https://doi.org/10.1016/j.esmoop.2024.103496
