Em mais um tópico da coluna ‘Drops de Genômica’, o oncologista André Murad (foto) aborda a doença de Von Hippel-Lindau (VHL), a função do gene VHL e sua importância no carcinoma renal de células claras. Confira.
Por André Murad*
A doença de Von Hippel-Lindau (VHL) é uma síndrome de câncer autossômica dominante hereditária rara, caracterizada pelo desenvolvimento de múltiplos tumores vasculares. Mais frequentemente, estes incluem hemangioblastomas retinais e do Sistema Nervoso Central (SNC), carcinoma renal de células claras (CRCC), feocromocitomas, tumores de ilhotas pancreáticas, tumores endolinfáticos e, adicionalmente, cistoadenomas renais pancreáticos e cistoadenomas epididimários em homens.
A doença ocorre por uma mutação germinativa no gene VHL e está presente em aproximadamente 1 a cada 36 mil indivíduos. As manifestações iniciais podem ocorrer na infância, adolescência ou idade adulta, com idade média de apresentação inicial de cerca de 26 anos.
Em uma grande série, a idade média de início do CRCC foi de 44 anos; estimou-se que 69% dos pacientes que sobreviveram aos 60 anos o desenvolveriam. Os CRCC são frequentemente multicêntricos e bilaterais, e podem surgir em conjunto com cistos ou a partir de parênquima não cístico.
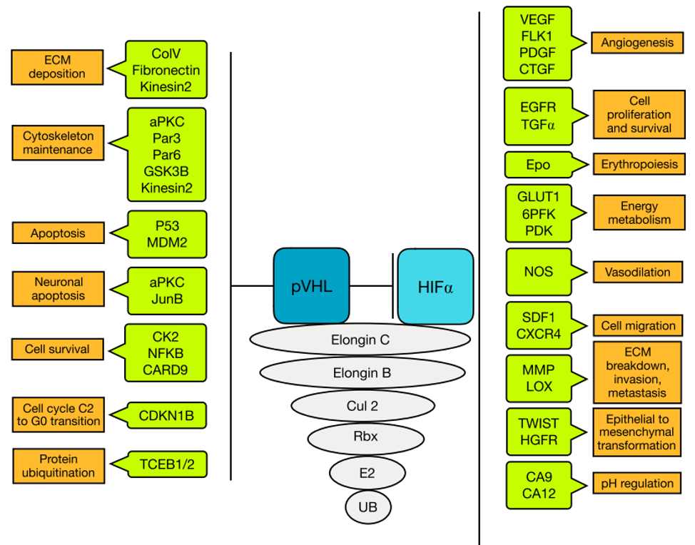
Qual é a função do gene VHL e sua importância no RCC?
A doença VHL é autossômica dominante e está associada a mutação de um ou ambos os alelos do gene VHL localizado no braço curto do cromossomo 3(3p25-26). Até o momento, foram identificadas mais de 150 mutações responsáveis pelo desenvolvimento da síndrome VHL.
A síndrome é causada pela inativação da proteína VHL, produto do gene VHL. A proteína VHL é uma proteína supressora de tumor que desempenha uma série de funções celulares importantes, incluindo proteínas de direcionamento para a degradação do proteassoma, e regulando a matriz extracelular. Por meio de seu domínio beta, a proteína VHL se liga diretamente ao fator indutível por hipóxia (HIF).
As mutações no gene VHL podem resultar na falha da proteína VHL em formar o complexo proteico necessário para se ligar a HIF1α e HIF2α ou na falha do sítio de ligação no complexo em reconhecer as proteínas HIFα. Níveis elevados de HIF1α e HIF2α podem, então, induzir a produção anormal de fatores de crescimento, como fator de crescimento endotelial vascular (VEGF), fator de crescimento derivado de plaquetas (PDGF) e fator de crescimento transformador (TGF) -α. Isso resulta em crescimento celular descontrolado e proliferação de vasos sanguíneos.
Terapia alvo para CRCC em pacientes com VHL
Em vista de seu papel central na patogênese do CRCC e outras doenças malignas, há interesse clínico em interromper a via do HIF, tanto distalmente (por inibição das vias efetoras) ou proximalmente (por inibidores diretos do HIF), como o belzutifano, um novo e potente inibidor seletivo do fator 2 alfa induzível por hipóxia (HIF-2α).
Sabe-se que proteínas com fatores indutíveis por hipóxia se acumulam em pacientes com VHL e, se não forem devidamente reguladas, podem estimular oncogene associados a mecanismos de malignidade. O FDA norte-americano recentemente concedeu revisão prioritária para o tratamento de pacientes com CRCC associado a VHL que não exijam uma cirurgia imediata.
*André Murad é diretor científico do Grupo Brasileiro de Oncologia de Precisão (GBOP), diretor clínico da Personal - Oncologia de Precisão e Personalizada, professor adjunto coordenador da Disciplina de Oncologia da Faculdade de Medicina da UFMG, e oncologista e oncogeneticista da CETTRO Oncologia (DF)