Em mais um tópico da coluna ‘Drops de Genômica’, o oncologista Andre Murad (foto) enfoca o papel da metilação do promotor de BRCA1 (BRCA1meth) no câncer de mama/ovário familiar. Confira.
Por André Marcio Murad*
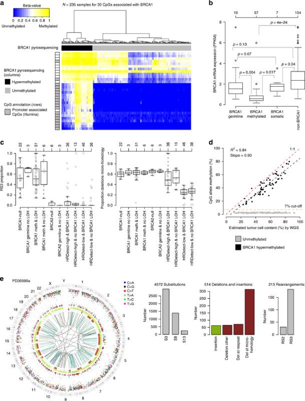
A metilação do promotor BRCA1 (BRCA1meth) aumenta o risco de câncer de mama de início precoce, câncer de mama triplo-negativo e câncer de ovário. Como se acredita que o mosaico BRCA1meth ocorre de novo, seu papel no câncer de mama/ovário familiar não tem sido comumente avaliado. Um estudo recente, publicado recentemente na revista Journal of Medical Genetics entretanto, se debruçou sobre esta importante alteração epigenética.
O DNA derivado do sangue de 20 casos afetados não relacionados de famílias com agregação de câncer de mama/ovário, mas sem variantes patogênicas da linha germinativa em BRCA1/2, PALB2 ou RAD51C/D, foi examinado por fusão de alta resolução sensível à metilação. A análise de CpG foi realizada por pirosequenciamento em sangue e swab bucal.
Dois probandos carregavam uma variante patogênica em um gene de penetrância moderada (ATM e BARD1), e 8 dos 18 outros (44%) carregavam BRCA1meth (vs nenhum dos 20 controles da mesma idade).
O envolvimento do BRCA1 na tumorigênese em probandos metilados foi demonstrado na maioria dos casos testados pela detecção de uma perda de heterozigosidade e uma assinatura de deficiência de recombinação homóloga.
Entre os oito probandos metilados, dois tinham parentes com câncer de mama com BRCA1meth detectável no sangue, incluindo um com altos níveis de metilação em dois tecidos não tumorais.
O estudo concluiu então que a alta prevalência de mosaico BRCA1meth em pacientes com câncer de mama/ovário com parentes afetados, bem como esta primeira descrição de uma agregação familiar de mosaico BRCA1meth, mostra como esse evento de novo pode contribuir para pedigrees hereditários de câncer de mama/ovário.

*André Murad é diretor científico do Grupo Brasileiro de Oncologia de Precisão (GBOP), diretor clínico da Personal - Oncologia de Precisão e Personalizada, professor adjunto coordenador da Disciplina de Oncologia da Faculdade de Medicina da UFMG, e oncologista e oncogeneticista da CETTRO Oncologia (DF)