Em mais um tópico da coluna ‘Drops de Genômica’, o oncologista André Murad explica o modelo de ‘dois eventos’ ou Teoria de Knudson. “Como um evento de mutação que inativa um alelo de um supressor de tumores deixaria o segundo alelo inalterado e funcional, uma segunda mutação no outro alelo deve ocorrer para a eliminação funcional completa do gene supressor de tumores”, esclarece. Confira.
Por André Marcio Murad*
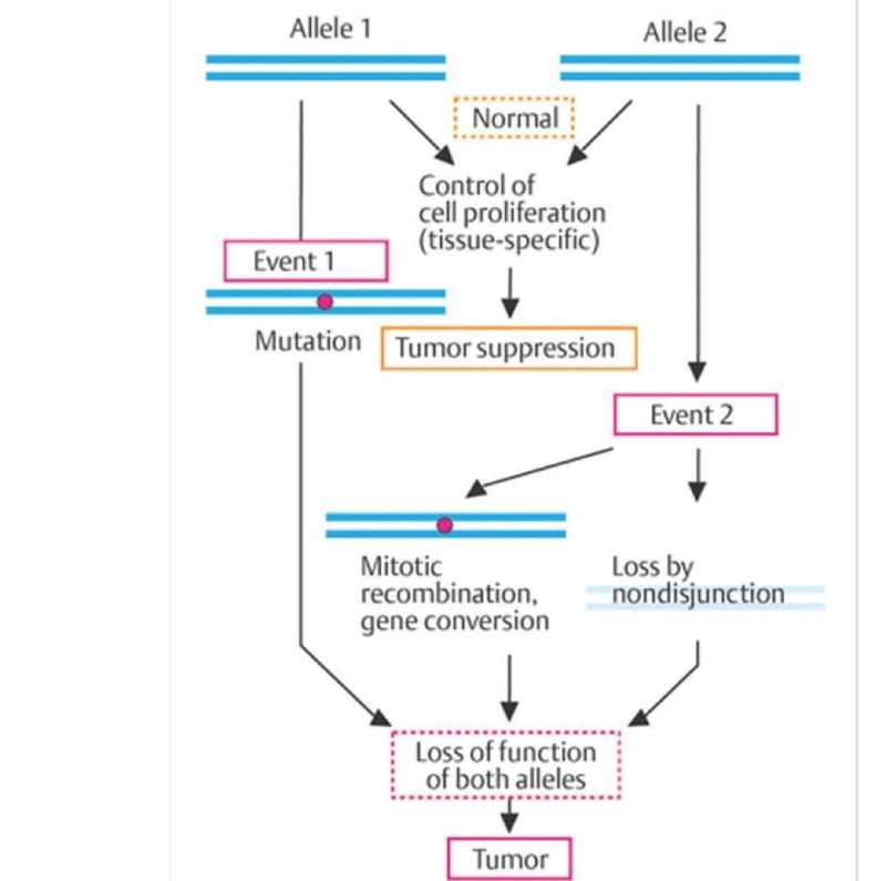
Geneticamente, os genes supressores de tumores são recessivos, o que significa que ambos os alelos precisam ser afetados para ter um efeito na célula. Como a função normal desses genes precisa ser interrompida, as mutações em supressores de tumores são conhecidas como mutações de "perda de função". Além disso, como ambos os alelos do gene supressor de tumores devem ser inativados, a perda da função do supressor de tumores é dita seguir um modelo de "dois eventos " ou “Teoria de “Knudson”. Em outras palavras, como um evento de mutação que inativa um alelo de um supressor de tumores deixaria o segundo alelo inalterado e funcional, uma segunda mutação no outro alelo deve ocorrer para a eliminação funcional completa do gene supressor de tumores.
A primeira mutação mais comum, ou primeiro evento, em genes supressores de tumores é uma mutação pontual. Essas mutações ocorrem na região codificadora do gene e podem ter um dos vários efeitos possíveis na maneira como o RNA mensageiro produzido é lido durante a tradução. Se a mutação alterar um nucleotídeo na sequência, mas não alterar o códon, seria uma mutação silenciosa e não teria efeito na proteína que é posteriormente feita. Por outro lado, se a mutação gerar um novo códon de parada, seria considerada uma mutação sem sentido e produziria uma versão não funcional e encurtada da proteína. Uma mutação que altera um códon para codificar um aminoácido diferente do códon original, conhecida como mutação sem sentido, pode produzir uma proteína que não tem a função normal. Além disso, se a mutação for uma inserção ou uma exclusão de um nucleotídeo, então uma mutação de deslocamento de quadro está presente que mudaria a maneira como o RNA mensageiro é lido durante a tradução e resultaria em uma proteína com uma sequência de aminoácidos completamente diferente e, provavelmente, uma função completamente diferente.
Quando um alelo de um gene supressor de tumor sofreu uma mutação (primeiro evento), os alelos são considerados em um estado heterozigoto, o que significa que há um alelo normal e um alelo mutante. Mutação no outro alelo, ou "segundo evento", representaria, portanto, uma perda de heterozigosidade (LOH). Assim, LOH é um processo que deve ocorrer para que uma célula perca a função normal de um gene supressor de tumor e avance para um estado canceroso. Existem várias maneiras possíveis pelas quais LOH pode ocorrer. Uma é por meio de uma mutação pontual no segundo alelo que gera uma proteína não funcional. Outra é por meio da perda de todo o cromossomo contendo o segundo alelo ou por meio da exclusão da região do cromossomo contendo o alelo. E, finalmente, LOH pode ocorrer por metilação do promotor no segundo alelo. Nesse caso, embora o alelo em si não seja mutado, a metilação silencia o gene ao inativar o promotor e impedir a expressão do alelo.

*André Murad é diretor científico do Grupo Brasileiro de Oncologia de Precisão (GBOP), diretor clínico da Personal - Oncologia de Precisão e Personalizada, professor adjunto coordenador da Disciplina de Oncologia da Faculdade de Medicina da UFMG, e oncologista e oncogeneticista da Clínica OncoLavras